
时间如白驹过隙,转眼又到仲夏,六一儿童节也即将如约而至。在这一天,很多父母都会给孩子们准备了儿童节礼物,但却很少有父母可以领会古人言“读万卷书,行万里路”的真正含义,带孩子去旅行。
旅行,是一门无法替代的成长课程。儿童节适逢周末,放下手中的事,带着孩子去感受这个多彩的世界吧。这一路上的好与坏,都是课本上学习不到的。
儿童节活动
1、六一儿童节之际,龙峪湾景区特向全国小朋友(12岁以下、身高1.4米以下)实行免门票优惠政策。
2、研学旅行是推动我国素质教育、创新人才培养模式的重要抓手。2019年龙峪湾着力打造研学项目,目前已经有了成熟的研学课程。
3、龙峪湾国家森林公园既有北方山水的雄浑,又有南方景色的秀丽,是中原地区最大的、原始的、纯自然的生态旅游区,是“国家AAAA级景区”和“国家级自然保护区”,也是河南省唯一一家“全国文明森林公园”
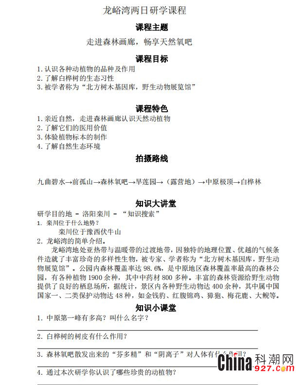
风光网视《主播爱旅游》节目组于5.18号走进龙峪湾举办了大型相亲活动,带领嘉宾见识到了龙峪湾的山巍、水澈、林密、洞幽,同时珍稀的动植物资源也具有相当高的科学研究价值。在研学旅行风靡全球之际,龙峪湾紧跟潮流,打造出“走进森林画廊,畅享天然氧吧”龙峪湾两日研学课程,让孩子在快乐的旅途中增长见识。



还等什么呢,赶紧带着家中的小宝贝走进龙峪湾,来一场边走边学的探秘之旅吧。








































